Các số tròn chục bé hơn 60 là:
Kết quả của phép tính 35 + 14 là:
Số thích hợp viết vào chỗ chấm theo thứ tự từ trái sang phải là:
70 ; …….. ; …….. ; 67

Trong bãi có 55 chiếc xe tải. Có 32 chiếc rời bãi. Số xe tải còn lại trong bãi là:
Số thích hợp để điền vào dấu "?" sau là:
35 dm + 22 dm = ? dm
Cho: … < 7 + 9. Số thích hợp để điền vào ô trống là:
Điền số thích hợp vào chỗ trống:
a) Tổng của hai số 43 và 25 là .
b) Hiệu của hai số 76 và 31 là .

Bao gạo nhỏ nặng 8 kg, bao gạo to nặng hơn bao gạo nhỏ 5 kg. Hỏi bao gạo to nặng bao nhiêu ki - lô - gam?
Đáp án: Bao gạo to nặng kg.
Điền số thích hợp vào chỗ trống sau:
a) 7 kg + 6 kg = kg
b) 17 lít - 9 lít = lít
Điền số thích hợp vào ô trống.

Đáp án:
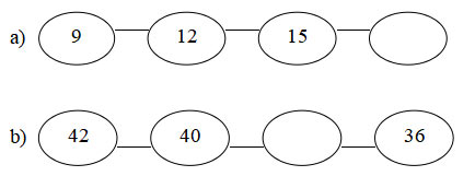
a) Số thích hợp để điền vào vòng tròn còn thiếu trong hình là .
b) Số thích hợp để điền vào vòng tròn còn thiếu trong hình là .