Cho hàm số y = f(x) có đồ thị như hình vẽ
Hàm số đạt cực tiểu tại x = và yCT = .
Hàm số đạt cực đại tại x = và yCĐ = .
Cho hàm số y = f(x) liên tục trên R và có đồ thị như hình bên.
Hỏi hàm số có bao nhiêu điểm cực trị?
Cho hàm số y = f(x) có bảng biến thiên như sau:
Giá trị cực tiểu của hàm số đã cho bằng
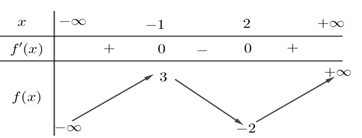
Cho hàm số f(x) có bảng biến thiên như sau:

Hoành độ điểm cực đại của hàm số đã cho là
Điểm cực đại của đồ thị hàm số có tổng hoành độ và tung độ bằng
Đáp án: Tổng hoành độ và tung độ của điểm cực đại bằng .
Cho hàm số . Mệnh đề nào dưới đây đúng?
Giá trị cực đại của hàm số bằng
Cho hàm số f(x) xác định trên R, có đạo hàm . Tìm số điểm cực trị của f(x).
Đáp án: Hàm số f(x) có điểm cực trị.
Cho hàm số y = f(x) xác định và có đạo hàm f'(x). Đồ thị của hàm số y = f'(x) được cho bên dưới

Điểm cực đại của hàm số là x = .
Giả sử doanh số (tính bằng số sản phẩm) của một sản phẩm mới (trong vòng một số năm nhất định) tuân theo quy luật logistic được mô hình hoá bằng hàm số
trong đó thời gian t được tính bằng năm kể từ khi phát hành sản phẩm mới. Khi đó, đạo hàm f'(t) sẽ biểu thị tốc độ bán hàng. Hỏi sau khi phát hành bao nhiêu năm thì tốc độ bán hàng là lớn nhất?
Đáp án: Sau năm thì tốc độ bán hàng là lớn nhất.
(Kết quả làm tròn đến chữ số đầu tiên sau dấu phẩy)
Tìm tất cả các giá trị thực của tham số m để hàm số y = x3 - 3x2 + (m + 1)x + 2 có hai điểm cực trị.
Tìm m để hàm số y = x3 - 2mx2 + mx + 1 đạt cực tiểu tại x = 1.
Đáp án: m = .
Cho hàm số y = 2x3 - 3(m + 1)x2 + 6mx + m3. Tìm m để đồ thị hàm số có hai điểm cực trị A, B sao cho độ dài AB = .
Cho hàm số y = f(x). Đồ thị của hàm số y = f'(x) như hình bên dưới.

Hàm số có bao nhiêu điểm cực trị?
Tìm tất cả các giá trị nguyên của tham số m để hàm số có đúng 5 cực trị?
Đáp án: Có giá trị của m thỏa mãn bài toán.